【2023】♛bluehost教學♛ + wordpress架設網站方法
想要在網路上架設網站?透過自己的網站分享自己的經歷、如何做出好吃的美食、經營電商、或是出國遊玩等等的生活攻略嗎?你也許現在還在認為架網站是一件很花錢又很麻煩的事情,但是其實只要你用對方法根本沒有你想的那麼難喔! (๑˃̵ᴗ˂̵)ﻭ
這篇文章中我會帶大家從如何購買bluehost【虛擬主機】到架設屬於自己的wordpress網站,以及美化和安裝各種實用的外掛插件與操作說明,
雖然說架設網站真的不難,但是要學的內容也算是有點多,只要花點時間多多練習與操作就能很快上手了喔!希望有心要學習的朋友們可以耐心地看完。 👀
下面這邊是接下來我要教大家的內容目錄,歡迎大家善用點選目錄來快速移動到有興趣的地方喔🚀
如何架設Wordpress網站,購買bluehost虛擬主機要花多少錢? 💸
Bluehost有很多方案,哪個才是適合自己的?
相信已經在決定要使用Bluehost的朋友們對這兩個有一定的認知了,但如果還不太清楚的話歡迎先看看這個【了解什麼是Bluehost和了解什麼是Wordpress】來快速認識一下!
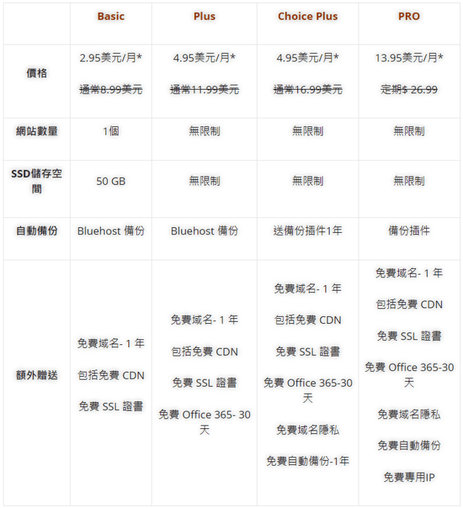
好!讓我們正式進入正題,當進入bluehost的官網點擊完‟Get Started“後會出現四個方案,而這四個分別差在哪邊,該怎麼選呢?
Basic版本屬於想先試水溫玩看看,一次只會使用到一個網站且不需要太多儲存空間的人。
Plus以後(包含)的版本,屬於想要認真長期經營自己的部落格或是電商網站的人,他擁有無限制的網站數量和儲存空間。
所有版本都有Bluehost自動備份的功能,只是在後面兩個的方案中有多出備份插件,讓檔案可以在多一層保障。
而CDN是幫助加速網站的系統,SLL證書則是用來保護你網站資料的安全性協定。
這幾個我是推薦使用Plus方案,因為我不喜歡被綁東綁西的想要自由一點,剛好他只需要多花一點錢就能達到無限制的享受,一個月才花150台幣左右難道不選他嗎😂
選完自己喜歡的方案後接下來就是幫自己的孩子取名(網域)啦!
什麼是網域?
網域就是可以讓其他人認得我們的網址名稱,通常都是取跟自己網站的類型相關,
像是美食類的可以用 Yammy,cooking,cake… ,而旅遊類的可以用 travel,walk,trip...等等類似的單字隨意排列組合,就靠大家自己的創意去隨意發揮,填好後再確認可不可以申請就成功囉!
如果是自己已經有另外在其他網域販賣網站購買網域的話則是輸入右側欄位。
接著就是要輸入帳戶資訊(Account Information)
因為內容都是要輸入英文,所以街道名稱可以用中華郵政的中文地址英譯,來將台灣地址翻譯成英文填上去喔。
選擇組合(Package Information)
下面那四個可以都不用選,之後透過安裝免費插件就可以了,除非你真的預算夠願意支付那每個月的額外開銷就可以點選沒關係。
付款方式(Payment information)
這邊就是輸入你的信用卡卡號,安全碼跟到期日,如果遇到付款失敗換一個瀏覽器就可以了。
出現這個畫面就代表你已經完成了購買的所有流程,按下Create your account (創建帳戶)設定你的密碼後,在登入進入到下一個階段,網站基本設定。
初始基本設定跟網站中文化
創建完帳號後,現在就是要來Create your website(創建你的網站)了,bluehost這邊會先問你幾個關於網站的問題,你可以照著它的步驟慢慢點選,或是也可以直接全部都按Skip this step來跳過,那些最後都可以在自己設定,所以不用太急或擔心點錯怎麼辦。 快速跳過點選這👇
問你需要多少幫助
是否熟悉創立網站?
記得點選左邊的 繼續跳過👇
你的網站類型
點選Get started進入bluehost後台八!
進入後台後先點選Users然後按自己的使用者,我們要先改密碼,不然一開始他們給的密碼是隨機亂數,沒改的話影響到之後的登入。
點Set New Password來設定新密碼
接著在去設定Language這邊更改成繁體中文就完成中文化的設定了。
記得要把剛剛更改的密碼記下來,然後帳號就是你的網域名稱
基本設定到這邊差不多告一個段落了,是不是真的很簡單呢 (・∀・)
網站主題安裝 ⚙
WordPress佈景主題可以做甚麼?
剛蓋完一個家接下來當然就是要進行裝潢啦,而安裝佈景主題的用意就是用來美化你的網站,你在網站看到的所有東西,像是版型、目錄、資訊欄、背景、跟Logo顯示都可以透過主題來調整。
新增佈景主題
點選外觀➡佈景主題➡安裝佈景主題後,就可以開始挑選喜歡的樣式
我這個網站所使用的主題是GeneratePress(付費版),他也有免費版的可以使用,因為我覺得他們付費版的功能更多更好用所以就有購買,有興趣的朋友也可以參考看看
👉點這邊看GeneratePress的詳細介紹和操作方式👈(未完成)
外掛程式推薦與安裝 🧰
為什麼要安裝外掛程式?
因為外掛程式就像老闆的秘書、工人的工具一樣,他能夠幫助整理資料、加速工作、處理數據跟保護安全等等,除非你的網站屬於極簡風格你只想要乾乾淨淨,連基本家門都不鎖那應該也是一個有趣的網站 (・ิω・ิ)
如何安裝外掛?
先下載好外掛,然後再將檔案如圖中的步驟上傳上去就好了。
安裝完外掛要記得去啟動喔,不然只是載進去的話不會有效果。
個人推薦好用的網站外掛
這邊我會簡單介紹6個很重要一定要安裝的外掛程式
網站防火牆和掃描惡意軟件功能。
用來備份網站內容,網站加速,提升安全性。
✔另外在推薦五個我覺得也不錯的外掛
超方便的網站編輯器,很人性化的區塊拖拉操作,像是這篇文章的所有東西都是用它來編輯的。
Google翻譯器應該不用多講了吧XD,對英文不好的人來說非常重要阿。
擴充字型的插件,不然只靠內建的真的選擇有點少阿….。
他可以將目錄插入到你的文章、頁面和或自定義帖子類型中。
建立文章,頁面,選單 📝
文章跟頁面差在哪邊?
文章就是你會常常需要更新到內容,而頁面就是很少會再去修改他,
舉例來說這篇的教學文我就是用文章來寫的,而目錄上面的關於和聯絡我們則是用頁面去寫,兩者不同用法有不同的使用時機。
👉教你如何寫第一篇文章👈(未完成)
分類跟標籤要怎麼運用?
分類就是將相同主題的文章可以歸類在同一塊,舉例像是日本行跟韓國行因為都是跟旅遊有關的主題,所以可以建立一個旅遊的分類然後放在一起這樣,隨著文章越來越多,分類這動作就會越來越重要,因為這樣就不會再找某篇文章時在那邊大海撈針慢慢一個一個找,只需要在特地的分類找需要的文章就好了!
標籤這個東西就是一般社群網站在用的#hashtag,他可以讓觀眾快速知道這篇文章是在講什麼,算是一個很方便的東西。
要怎麼讓頁面點一個按鈕就滑到指定的位置(錨點)?
我一開始看到有些網站能夠這樣滑來滑去覺得十分方便,所以就去找可以用什麼工具來做到,後來找了很久終於找到錨點這功能,雖然有些付費編輯器可以更方便的直接操作,但使用免費版的elementor編輯器也可以達到這種效果喔!
教學方式如下圖!!









